最新消息:

2026 落基山全景四天团

线路代码:JBA004
行程天数:4 天
出发地:原居地
目的地:班芙 贾士伯 落基山 优鹤

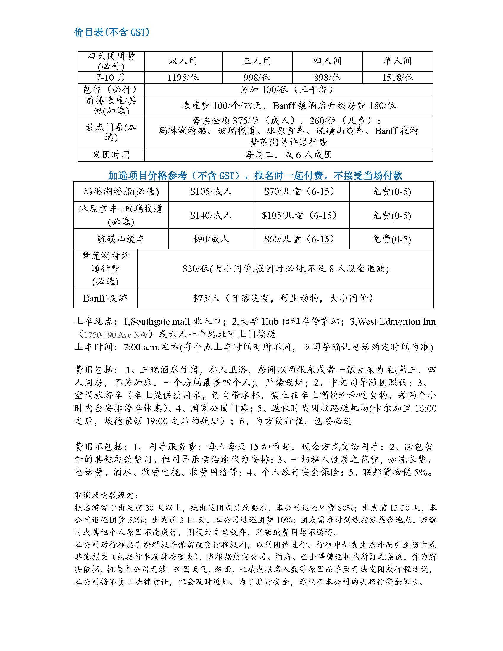
C$ 898.00CAD

    • 纯玩不购物,保证不进店,您的钱每一分都花在旅游上

    • 埃德蒙顿进,卡尔加里出,游览落基山最佳线路

    • 独家住宿山中度假村

    • 可顺路送卡尔加里、埃德蒙顿机场,可安排埃德蒙顿接机+住宿,可办理卡尔加里延住

    • 早鸟优惠,提前40天报名并付款每房减100-120.

主要景点

主要参观药湖,玛琳湖,Jasper小镇

阿萨巴斯卡瀑布,冰原雪车,玻璃桥,佩投湖,弓湖

自然桥,路易斯湖,梦莲湖,约翰斯顿峡谷

硫磺山缆车,古堡酒店,惊奇之角,弓河瀑布,十字铁奥特莱斯

 

行程介绍

费用明细

加选项目

订购须知

在线留言